- Who we are
- Our Organization
- Quality Management Systems
- Awards and Recognition
-
Good Corporate Governance
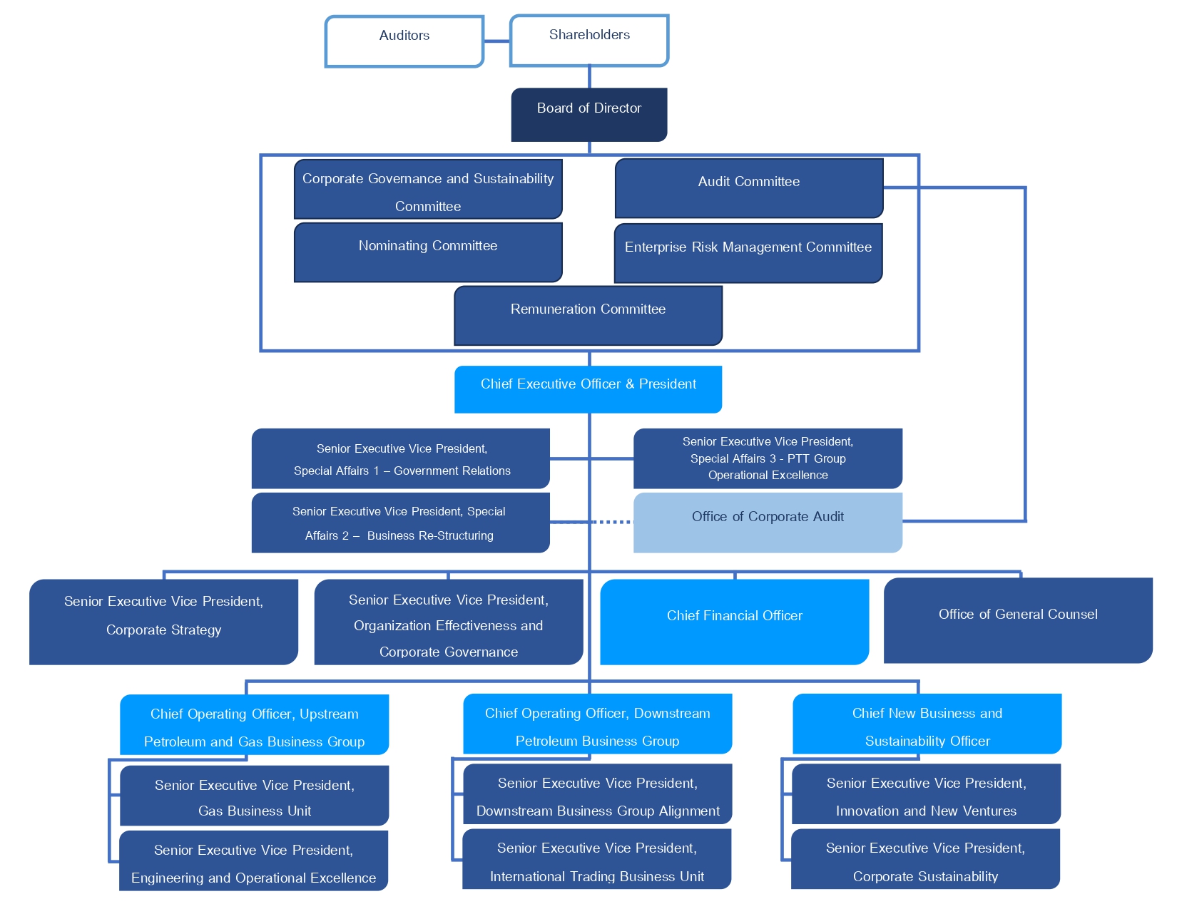
- Corporate Governance Structure
- Documents
-
Corporate Governance of PTT
- Corporate Governance Policy
- Complaint & Whistleblowing Policy
- Internal Control Policy
- Risk Management
- Responsibility to Stakeholders
- PTT Anti-Fraud and Corruption Policy
- PTT Group Anti-Fraud and Corruption Policy
- Message from CEO
- PTT Group Way of Conduct
- PTT Compliance
- Criteria and Verification of the Qualifications of Persons Entering into Transactions with PTT
- Handbook
- Reports
- Information Disclosure
- Internal Audit
- Company Visits
- Privacy Center